发表时间:2019-04-11 21:04:31 点击次数:

关键信息:
集中授课:2019/6/11-7/13;
考察调研:2019/7/14-7/19;
创作实践:2019/7/20-8/14;
制作展示:2019/8/15-9/9;
培训对象:高校教师、青年艺术家、设计师、文创产品设计师、纤维艺术工作者;
培训目标:培养出具有较高审美水平,具有探索和创新精神的纤维绳结艺术传承创新设计高级人才,推动中国绳结艺术不断发展与创新。
招生人数:30人(面向全国)
地点:湖南商学院设计艺术学院及相关艺术实践场地
报名时间:2019/4/12-5/12
项目性质:课程免费
一、项目实施背景及特点
中国绳结艺术渊源久远,蕴含着中华民族特有的精神价值、思维方式、想象力和文化意识,是中华民族特有的一种智慧和精神,带有历经时间过滤的历史文化痕迹。中国绳结艺术历史渊源和发展流变所体现出的宇宙与自然、材料与工艺、技术与造型、传承智慧与发展文化的统一性,在当今建设和谐社会的科学发展进程中,能起到陶冶民众审美情操, 培养塑造民族文化品格的“随风潜入夜, 润物细无声”的作用。但自从工业革命以来,西方文化的传入,科学技术的大量输入,许多费时的民间技艺,在机器大量制造下消失了。中国绳结艺术,这门我国古代女红,也几乎中断。今天的年轻人对编织结艺感到新鲜,感到陌生。因为许多工业机器生产的装饰品取代了编织结的用途。但是工业化产品整齐划一、规格单调,人们厌倦了它的无个性、无特色,对古典优雅的民间技艺又有了新的认识,手工艺品中所包含的脉脉温情和艺术性的创造,是工业化产品无法企及的。此项目对中国绳结结艺的传承创新培训,一方面对其绳结工艺技巧进行系统的讲授传承,另一方面对绳结造型色彩之美与吉祥幸福之意予以深入挖掘,创造出体现现代装饰意味的新绳结艺术。

二、培训项目简介
(一)项目简介(包含项目实施主体、合作方简介)
(1)项目实施主体
湖南商学院在历史文化名城长沙,是以经济学、管理学为主,涵盖经、管、法、文、理、工、艺等学科的省属全日制普通高等学校,是博士学位授予立项建设单位、全国创新创业典型经验50强高校。学校的设计艺术学院于1993年创建,有视觉传达、环境设计、动画、服装设计本科专业和“湖南工艺文化研究所”。设计艺术学院是设计学一级学科硕士授予点,湖南省特色专业建设点,校级重点建设学科。学院投入700多万元建立了3200多平米校内创新创业中心。构建了“人才培养、技艺传承、文化研究、创新研发、传播推广”五位一体的创新模式,获得省级教学成果二等奖。学院的“湖南工艺文化研究所”,在深入挖掘、研究、整理、创新、传承、宣传、弘扬湖湘工艺文化方面成绩斐然,特别是对中国绳结艺术的实践研究为中国工艺美术文化走向世界做出了贡献。上世纪90年代就出版了中国大陆第一本研究中国结艺的《绳结艺术》一书,填补了中国民间美术研究的一个空白,被评为全国优秀畅销书。为北京申奥创作的“中国结作品—北京好运结”,获吉尼斯世界之最,湖南卫视及中央电视台给予专题报道。中国工艺美术学会授予其“中国民间美术开发研究突出贡献奖”。
(2)项目介绍
此项目对中国绳结基本结编织法、组合结编织法、组合变化编织法的绳结工艺技巧进行系统的讲授传承。对绳结造型色彩之美与吉祥幸福之意予以深入挖掘,创造出体现现代装饰意味的新绳结艺术。项目培训将从绳结技艺的传授到对材料的研究,从单纯的艺术表现到多维的艺术体现,形式可以有挂饰,织物,装置,软雕塑和一些日常用品。
(二)国家艺术基金简介
经国务院批准,国家艺术基金(英文名称为China National Arts Fund, 英文缩写为CNAF)于2013年12月正式成立,旨在繁荣艺术创作,培养艺术人才,打造和推广精品力作,推进艺术事业健康发展的公益性基金。国家艺术基金的资金,主要来自中央财政拨款,同时依法接受国内外自然人、法人或者其他组织的捐赠。国家艺术基金坚持文艺“为人民服务、为社会主义服务”的方向和“百花齐放、百家争鸣”的方针,尊重艺术规律,鼓励探索与创新,倡导诚信与包容,坚持“面向社会、公开透明、统筹兼顾、突出重点”的工作原则。

三、培训安排
(一)培训时间
根据《国家艺术基金申报指南》和《项目申报协议书》的相关规定,培训周期定为2019年6月11日至2019年9月9日,培训总时长共90天,其中,集中授课33天。
具体培训安排为:
2019年6月11日举行开班仪式
2019年6月11日-2019年7月13日(集中授课33天)
2019年7月14日-2019年7月19日(采风、调研)
2019年7月20日-2019年8月14日(创作实践)
2019年8月15日-2019年9月9日(制作展示)
(二)项目实施地点
1、集中授课地点:湖南省长沙市湖南商学院设计艺术学院;地址:湖南省长沙市岳麓区望岳南路75号
2、项目交流、采风、创作等艺术实践地点
项目交流创作地点:湖南省长沙市湖南商学院设计艺术学院
项目采风考察地点:湖南省湘西自治州、长沙铜官窑
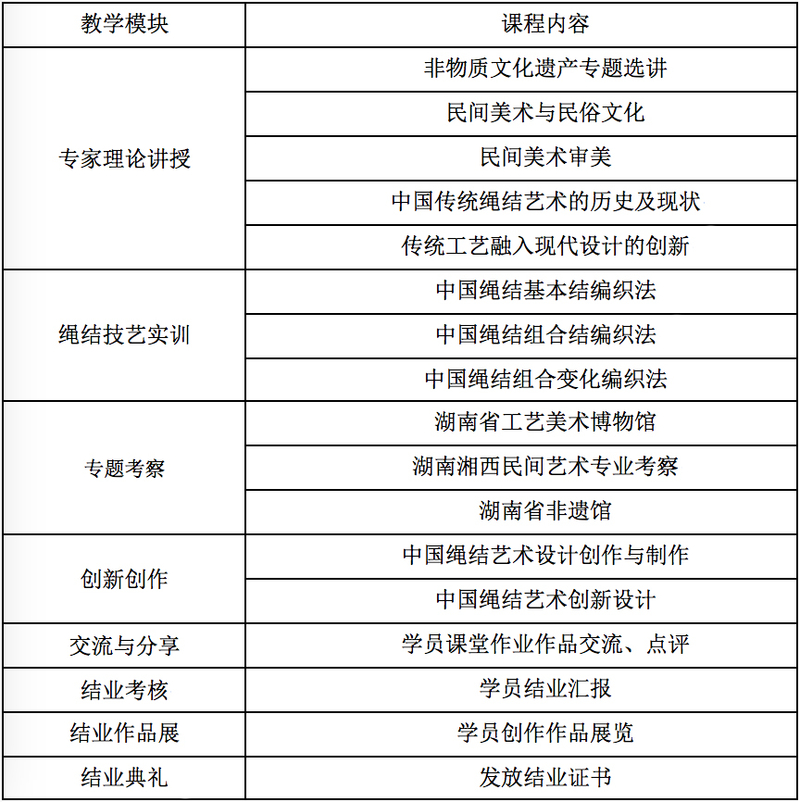
(三)课程设置
培训的教学模块及课程内容如下:

(四)成绩评定
成绩评定主要针对学员课业完成的质量进行打分,具体标准(以百分计):出勤占20%;阶段创作(作品初稿)占30%;最终完成创作占30%;参加展览占20%。经评定、考核合格后,可获得由国家艺术基金管理中心颁发的《结业证书》。
(五)师资力量
师资团队简介:
1、项目负责人:李立芳
2、项目联络人:叶亚亚
3、培训教师简介


(六)培训成果展示
学员优秀作品将于2019年9月初在湖南商学院创想长廊美术馆进行展览。
(七)学员管理
为提高培训的实效性,学员入选后,将针对每位学员实施跟踪管理、阶段检查与结业评价。在培训中学员发生下列任一情况,取消其培养计划:
1.严重违反国家法律和培训有关的规章制度的;
2.在学习中给培训造成不良影响和重大经济损失的;
3.在学习、创作实践中,弄虚作假或剽窃他人成果的;
4.出勤率低于培训周期90%的。

四、培训对象
(一)培训对象遴选
本培训项目面向全国招生,通过竞争择优入选学员30名。入选学员的年龄原则上为45岁以下;热爱祖国,遵纪守法,品行端正,为人正派;热爱绳结编织艺术,已经取得一定成就的在职青年艺术人才。同时,学员必须具备以下条件其中的一条:
1.具备绳结编织技艺基础;
2.取得本科及以上学历;
3.取得副高级(含副高级)以上职称的或高校相关专业教师;
4.在本行业有一定影响力和研究成果,并获省级以上奖项或承担省级研究课题的;
招生范围:面向全国
(二)录取方式
学员填写报名登记表,提交相关作品。学院将根据报名情况,筛选条件,择优录取,审核通过者经国家艺术基金管理中心备案,发放电子录取通知,未录取学员,不再通知。

五、报名事项
(一)报名时间
2019年4月12日-2019年5月12日
(二)报名方式
报名需提供以下材料
(1)国家艺术基金2019年度人才培养资助项目《中国绳结艺术传承创新设计人才高级研修班》报名表(见附件),并经过所在院校、企业以及相关机构的推荐盖章确认(视为同意脱产学习);
(2)身份证复印件(正反两面);
(3)业务支撑材料,如获奖证明、专利证书、设计作品(电子版为jpg格式,210×290mm,分辨率300dpi;纸质版照片尺寸:7寸,数量:2-3件/套,图片清晰)、代表性科研项目批文、论文等复印或扫描件;
(4)同近期正面免冠二寸照片2张及电子版(命名格式:在jpg格式下标注学员姓名+生源地);
(5)请将上述(1)—(4)项的报名表、设计作品、获奖证书、专利证书、身份证等内容扫描后打包压缩(文件名为:姓名+中国绳结艺术传承创新设计人才高级研修班国艺基金报名),并以附件形式发送至电子邮箱362487644@qq.com;纸质版快递(EMS或顺丰,请备注“国家艺术基金报名材料”)寄至湖南省长沙市岳麓区湖南商学院岭南校区设计艺术学院《中国绳结艺术传承创新设计人才高级研修班》组委会,叶老师收,联系电话:15111413930。
备注:无论录取与否,报名材料概不退还。
(三)报到方式
报到时间:2019年6月10日(早8:00-晚8:00)
报到地点:湖南商学院设计艺术学院

六、其他有关要求和注意事项
(一)培训费用
本项目为国家艺术基金资助项目,参加培训学员在培训期间的往返交通费、培训期间的食宿、学习费用均由项目主体承担。关于交通费报销请参见附件《学员往返交通费报销说明》。
(二)联系方式
报名工作联系人及联系方式:
单位:湖南商学院设计艺术学院
电话: 15111413930;0731-88686604
邮箱: 362487644@qq.com
地址:湖南省长沙市岳麓区望岳南路75号
邮编:410205
咨询及材料报送邮箱:362487644@qq.com

七、报名链接
下载链接:https://pan.baidu.com/s/1wIXw3G68ZapWjGacM2cwIg
提取码: c781
或者扫描小程序码


本《招生简章》最终解释权归湖南商学院所有